Skip to content
menu
search
Search
Students
Courses
Research
Faculties & Schools
Alumni
A-Z
Gaeilge
Search text
Search
Academic Services Division
menu
Menu
Home
Vice-Provost/CAO
ASD College Officers
ASD Units
Strategic Projects
People
Contact
Vice-Provost and Chief Academic Officer
Strategic Planning
Heads of Schools
Heads of School Committee
Office of the VPCAO
ASD College Officers
ASD Functional Units
ASD Structure
ASD Strategic Projects
ASD People
Office of the VPCAO
Contact ASD
Contact Us
Academic Services Division
West Theatre
Trinity College Dublin
Dublin 2
Ireland
View the contact page for more contact and location information
Email
asd@tcd.ie
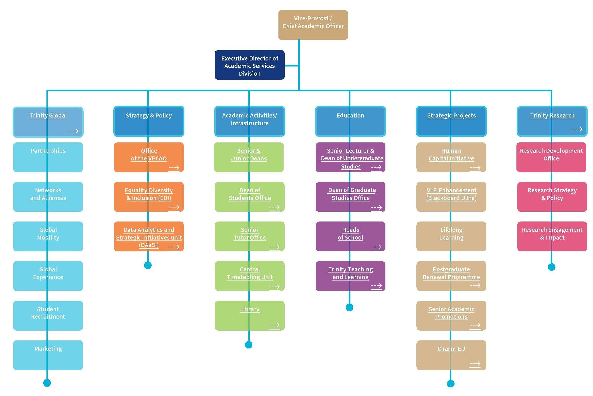
ASD Structure
ASD Functional Structure
View
Download
View
Download