ASD College Officers
Education
Professor Vincent Wade
Senior Lecturer and Dean of Undergraduate Studies
Professor Mark Sweetnam
Associate Dean of Undergraduate Common Architecture
Research
Engagement
Professor Lorraine Leeson
Associate Vice-Provost for Equality, Diversity and Inclusion
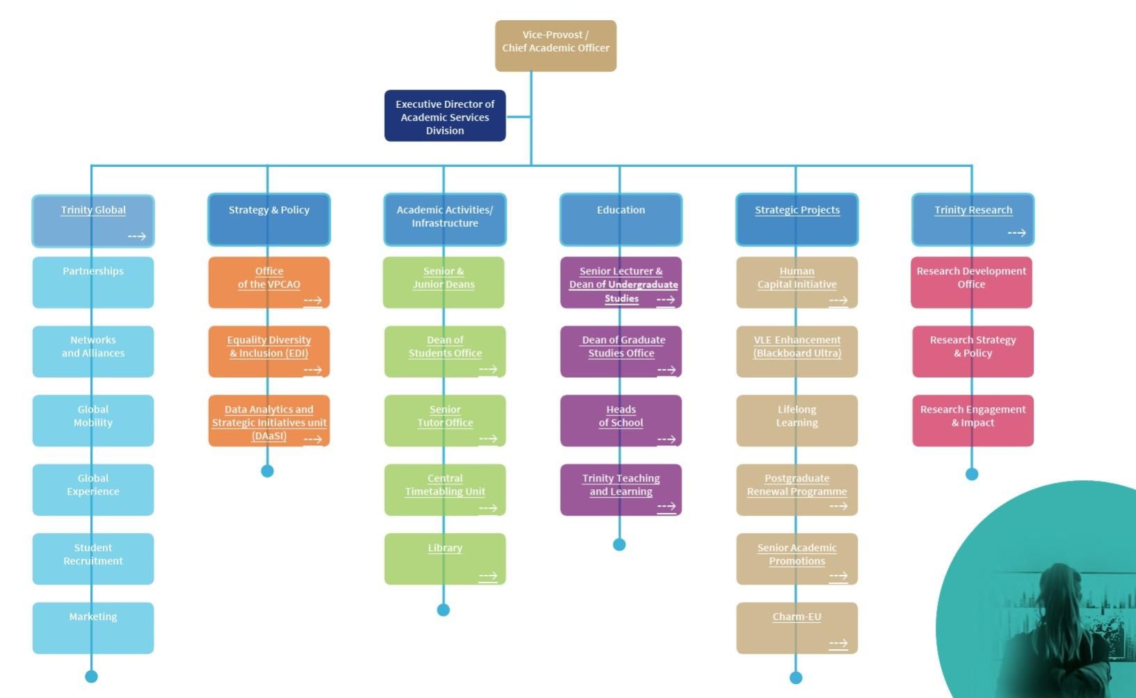
ASD Functional Structure
